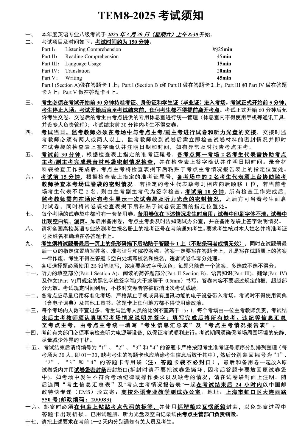
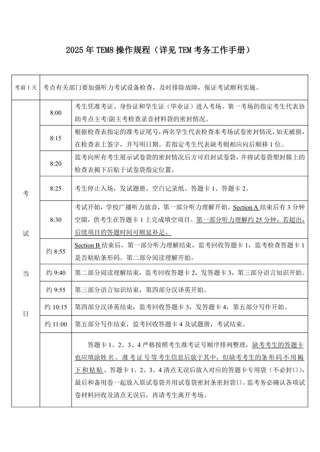
各位 TEM8 考生:
本次 TEM8 考试考场设置在Beat365官方网站大学道南校区2 号楼 1-2 层,请各位考生务必在 考试当天于 8:00-8:25进入考场,8:25 以后不得入场。已毕业学生凭身份证和准考证进入南 院门口。
一、携带物品
除必备的文具(2B 铅笔、橡皮、黑色字迹签字笔)外,务必带好如下考试物品:
1、准考证
2、身份证(如果身份证丢失,请带好公安机关出具的有效身份证明)
3、学生证(毕业生无学生证,请务必带好毕业证原件)
4、能接收红外线信号和调频信号的耳机并自备电池,耳机型号:IF-208TS
以上考试物品缺一不可,进入考场前务必提前准备好。(已毕业学生必须携带毕业生证原 件,带复印件或照片均不可进入考场参加考试)
二、考前准备事项:
1、领取准考证:
时间:3 月 27 日-28 日(工作时间内)
地点:南院 1505 房间
联系人:毕老师
注:如不能在此时间段领取,请找人代领。
2、听力试音:
时间:3 月 28 日下午 14:00-17:30
地点:大学道南校区 2 号楼 1-2 层南面大教室
注:有课的教室一定要等到下课再进去试音,不要打扰正常教学秩序。
3、认真阅读考试须知文件,做好考前准备。如有问题,请联系毕老师:3863175
预祝大家取得理想的成绩,欢迎毕业生常回家看看!
Beat365官方网站
2025 年 3 月 19 日


